太阳集团tyc539MACAU
欢迎来到太阳成集团tyc539太阳集团tyc539MACAU!
");
学校首页
设为首页
加入收藏
站内搜索:
导航
首页
学院动态
公告通知
党建工作
下载中心
太阳概况
学院简介
领导分工
组织机构
学历教育
招生管理
学籍管理
教务管理
学位管理
校外教学点管理
非学历教育
干部培训
中小学教师校长培训
其他培训
培训视频
职业技能认证
学校职业技能等级评价
社会培训评价
太阳集团
学历教育太阳集团
非学历教育太阳集团
党务太阳集团
行政太阳集团
政策法规
学校首页
首页
>
太阳集团
>
学历教育太阳集团
> 正文
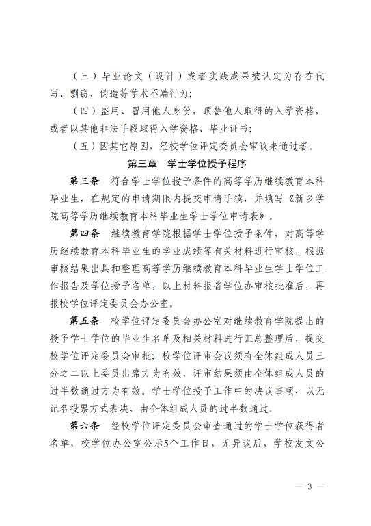
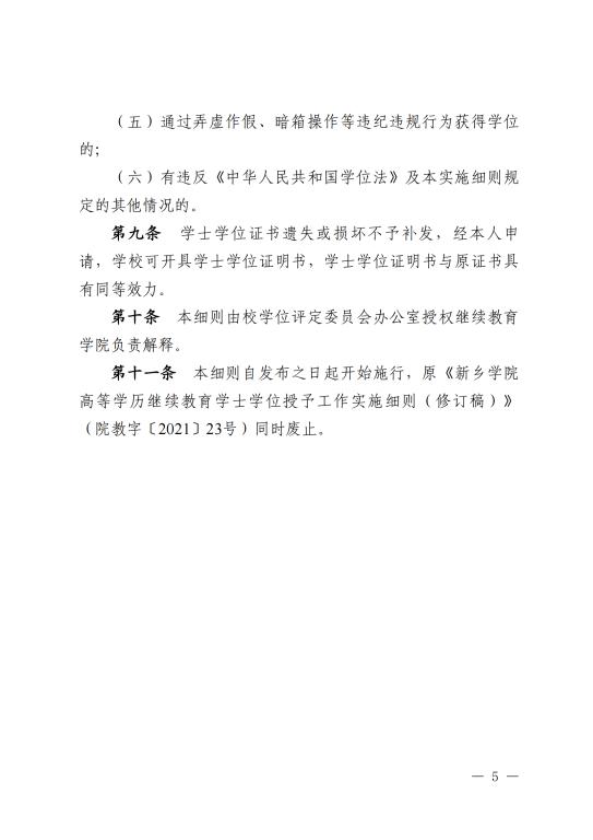
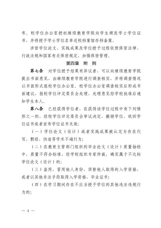
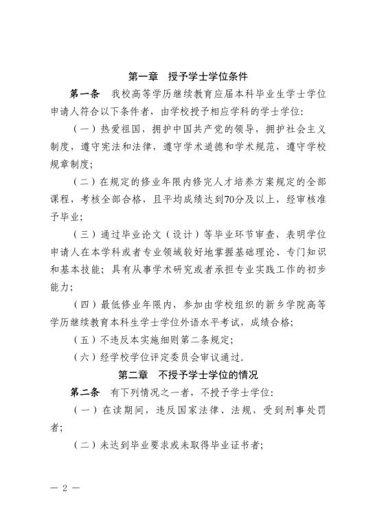
太阳成集团tyc539高等学历继续教育本科毕业生学士学位授予工作实施细则(修订)(新院教〔2025〕12 号)
作者:张妍青
编辑:继续教育(刘华)
发布时间:2025年06月20日 10:10
点击:[]
上一条:
高等教育学位认证流程
下一条:
太阳成集团tyc539高等学历继续教育学生学籍学历管理办法(试行)
【
关闭
】